2026年4月16日 星期四

设为主页 | 加入收藏   

激扬青春活力 传承创新精神

首页 > 详情

第32届广东省青少年科技创新大赛奖项设置和日程安排的通告

本文发布于 2017-03-10  来源:  阅读(27954)

    第32届广东省青少年科技创新大赛定于2017年3月17-19日在广州市执信中学举行,现将大赛奖项设置和日程安排等有关事项通告如下:

    1.大赛日程安排

    2.大赛奖项设置

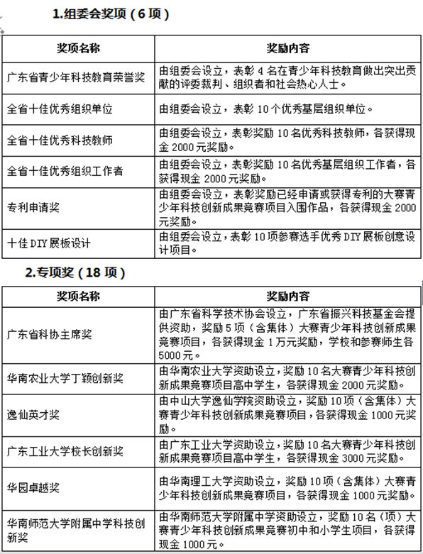
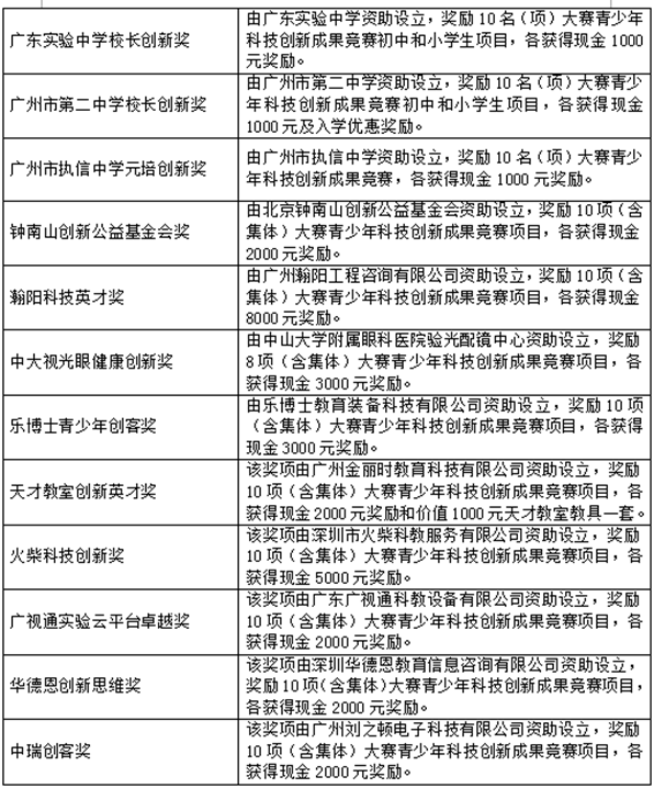
    本届大赛除按参赛项目评选表彰一、二、三等奖,组委会、企事业单位还设立24项专项奖,总奖金近60万元。

 

    3.专项奖发放方式

    本届大赛24项专项奖奖金的发放分为设奖单位自行发放和委托大赛组委会发放两种方式。

    (1)自行发放:华南师范大学附属中学科技创新奖、广州市第二中学校长创新奖、广州市执信中学元培创新奖、钟南山创新公益基金会奖、广视通实验云平台卓越奖、中瑞创客奖等6项专项奖,由设奖单位在3月19日上午闭幕式后现场发放,获奖者直接到广州市执信中学元培楼架空层凭身份证或学生证领取。

    (2)委托发放:除以上6项专项奖外,其余18项将在赛后公示完毕,由组委会扣除个人所得税(20%)后,以银行汇款的方式划拨至学校或个人。敬请获奖者赛后关注本平台或南粤科教微信公众号有关专项奖发放的资讯。

    4.电子活动指南

    为了倡导环保节能,更好推广赛事,2017年起,省科协组织开展的重大青少年科技赛事正式启用电子版活动指南,2018年后逐步取消印制纸质活动指南。本届大赛电子活动指南,将于赛前在南粤科教微信公众号(nykj6154)“活动”栏公布,内容与印制的纸质版一样,敬请关注。

    5.院士交流会

    3月18日晚上19:00-21:00举行的院士情 • 创新梦——院士与青少年面对面交流活动,现已确定刘人怀、谢先德、刘焕彬、张景中、吴硕贤、钟世镇、林浩然等7名省内院士将与全体参赛中学生座谈交流,请全体初中、高中参赛学生务必于12日至14日凭原网络申报用户名和密码登录本服务平台,选报参与交流的院士对象。

 

 

 

                       广东省青少年科技创新大赛组委会

                 2017年3月10日

文章主题词:

推荐(16) 分享